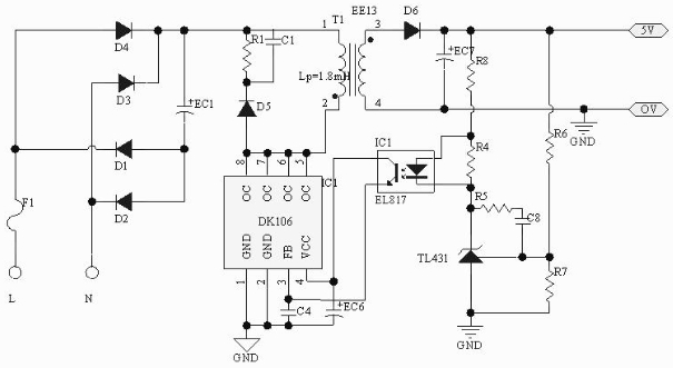
DK106東科 DIP8直插次級反饋反激式 AC-DC 離線式開關電源控制芯片
DIP8
DIP8
采用雙芯片設計,高壓開關管采用雙極型晶體管設計,以降低產品成本;控制電路采用大規模MOS數字電路
設計,并采用E極驅動方式驅動雙極型晶體芯片,以提高高壓開關管的安全耐壓值。內建自供電電路,不需要外
部給芯片提供電源,有效的降低外部元件的數量及成本。
芯片內集成了高壓恒流啟動電路,無需外部加啟動電阻。

內置過流保護電路,防過載保護電路,輸出短路保護電路,溫度保護電路及光藕失效保護電路。
內置斜坡補償電路,保證在低電壓及大功率輸出時的電路穩定。
內置PWM 振蕩電路,并設有抖頻功能,保證了良好的EMC 特性。
內置變頻功能,待機時自動降低工作頻率,在滿足歐洲綠色能源標準( < 0.3W)同時,降低了輸出電壓的
紋波。
內置高壓保護,當輸入母線電壓高于保護電壓時,芯片將自動關閉并進行延時重啟。
內建斜坡電流驅動電路,降低了芯片的功耗并提高了電路的效率。
4KV 防靜電ESD 測試。

DK106芯片是專用小功率開關電源控制芯片,廣泛用于電源適配器、LED電源、電磁爐、 空調、DVD等小家
電產品。